随着12月25日最后一批版号公布,2025年游戏版号总数最终定格在1771款,较2024年(1416款)增长25.07%,创近五年新高。
在总量持续攀升的同时,版号释放出的信号也愈加清晰:过审游戏数量保持稳健增长,单月最高发放184款,进口游戏获批节奏明显加快。与此同时,PC与主机领域迎来一轮显著的新作增长,腾讯、网易、恺英、灵犀互娱等大厂已储备丰富新品。二次元、RPG与模拟经营这几大热门赛道,早已强手如林,竞争白热化。
更值得关注的是,超过40款备受期待、口碑在望的手游,有望在2026年陆续登场,届时将虹吸大量用户。这些作品背后站着哪些厂商?市场还隐藏哪些尚未浮出水面的趋势?接下来,陀螺君为您层层解析。
版号概况:月均过审147款,进口版号发放提前,多端游戏日益增加
2025年,游戏版号审批已步入稳定节奏,全年过审总量达1771款,其中国产游戏1676款,进口游戏95款,月均过审约147款。

.jpg)
国产与进口版号发放数量趋于稳定。但与以往不同的是,进口游戏版号发放时间明显提前。过去三年,进口版号多按年度或季度发放,而自2024年10月起,已实现按月发放,月均约9款,全年控制在百款左右。预计2026年进口版号将延续这一节奏,这对代理或拥有海外IP改编权的厂商而言,无疑是一大利好。
.jpg)
从申报平台来看,2025年1771款版号中,包含131款双端游戏、8款三端游戏。按终端细分统计,移动端1729款、客户端159款、网页端19款、主机端8款。
.jpg)
移动端依然占据绝对主导,占比近九成。客户端游戏虽仅占8%,但较去年增长显著,越来越多资金或技术实力雄厚的厂商,正积极布局PC市场。
.jpg)
多端游戏也渐成趋势。全年申请多端发行的游戏共有139款,较2024年增加了26款。腾讯《王者荣耀世界》、灵犀互娱《三国志幻想大陆2:枭之歌》、西山居《剑侠世界4:无限》、完美世界《异环》等产品均选择覆盖多平台发行,显示出厂商对跨端用户增量的高度期待。
从数量上看,版号“丰收”的主角已非人们熟知的“腾网”阵营。陀螺君统计的版号「丰收榜」(即2025年获得版号数量靠前的运营单位排行榜,不包含代运营或非直属公司申请的游戏版号),位列榜首的是蓝飞互娱,握有10款版号;紧随其后的光耀大地科技、乐杰轮科技、网易雷火科技等均收获8个版号。
.jpg)
此外,上榜的还有星嘉信息、嗨哩游网络、沁游网络、四三九九等厂商。值得注意的是,这些厂商过审的游戏多为「休闲益智」类,这类游戏题材广泛、内容较轻,过审率相对较高。
大厂储备观察:腾讯深耕IP、网易强化射击、米哈游走精品路线
除去「休闲益智」类游戏,市场版号仍主要集中在一线大厂,腾讯、网易、三七互娱、恺英均手握十数款游戏(含自研与代理),储备充足。
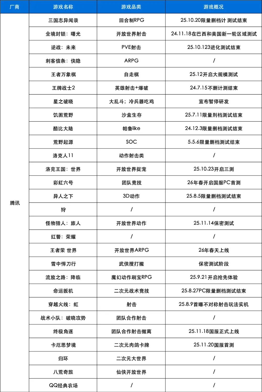
腾讯依然是版号储备的“大户”,拥有超过28款产品(含自研、代理)。其新品阵容中,《王者荣耀世界》《雪中悍刀行》《穿越火线:虹》《异人之下》等占据主流,显示出鲜明的“IP驱动”策略。
备受瞩目的《王者荣耀世界》据传研发投入已超十亿元,暂定2026年春季上线,在好游快爆平台收获超80万预约,评分8.3。而《流放之路:降临》(即《流放之路2》)国服已于12月19日上线,进一步强化了腾讯在ARPG赛道上的布局。
此外,腾讯手中仍握有《怪物猎人:旅人》《彩虹六号》《洛克王国:世界》《QQ经典农场》等多张“未打出的牌”,未来两年弹药充足。
.jpg)
恺英网络同样热衷IP布局,旗下有《笑傲江湖:群侠传》《斗罗大陆:魂师大作战》《大富翁:头号赢家》《仙境传说之约定好的冒险》等知名IP改编作品。今年7月,恺英还宣布与中手游合作,获得《仙剑奇侠传》IP改编授权,预计2026年启动开发。可见在内容竞争日益激烈的环境下,成熟IP仍是厂商切入市场的重要依托。
.png)
网易在2025年共获得8个版号,其中《冰汽时代:最后的家园》《灵兽大冒险》等已上线,市场反响平稳。未上线产品中不乏完成度较高的作品,如二次元都市开放世界项目《无限大》,去年已开展线下试玩,展现出突出的视觉与玩法潜力。
此外,网易还储备了《军团战争》《山海奇旅》等作品,分别瞄准RTS与生活模拟细分赛道,显示出其在品类拓展上的积极尝试。
.jpg)
除腾讯、网易外,三七互娱、四三九九、金山世游、灵犀互娱等大厂也手握多个版号。三七互娱旗下《万王起源》《镇邪人》《奇谋三国》等十余款产品覆盖奇幻、三国、休闲等多个赛道,呈现“广撒网”式布局。
四三九九则以《冒险新纪元》《咕咕三国》《造梦西游》等作品,延续其在轻量化、IP改编领域的传统优势。金山世游的《变色龙童绘历险》《猫咪和汤:魔法与美食》等产品,题材鲜明、画风突出,瞄准细分市场。
灵犀互娱除备受关注的《三国志幻想大陆2:枭之歌》外,还有《灵魂面甲》《篮球少女》等风格多样的产品,展现多元探索意图。
米哈游在2025年仅获得《崩坏:因缘精灵》一款版号,这是一款崩坏IP衍生作品,主打精灵养成与对决,偏向粉丝向。此外,米哈游旗下还有已获版号但未上线的《星布谷地》,主打动物拟人与生活模拟。公司下一代旗舰开放世界项目《Varsapura》也备受期待。
从产品线来看,米哈游在维持《原神》《崩坏:星穹铁道》等核心IP的同时,正通过多样化产品探索更广泛的游戏类型与市场,呈现从深度二次元向多元休闲品类拓展的趋势。
.jpg)
值得注意的是,上述产品大多仍处于研发或测试阶段,意味着未来一至两年,市场将迎来一波由中型厂商主导的新作浪潮。它们或许声势不及头部大厂,但有望在细分领域形成差异化竞争,共同塑造市场新格局。
重磅新游:超40款高人气高评分手游进场,腾讯、完美、米哈游、心动火力全开
针对「移动」类别的游戏,陀螺君共梳理1098款,其中超过850款因未到上线时间而暂无公开信息。在可查询到信息的253款游戏中,已上线的仅86款。
然而,版号获批后迅速上线的游戏仍是少数,更多产品仍处于测试调优阶段。陀螺君整理了2025年获版号、可查询信息且处于预约状态的超200款新游,其中44款在TapTap平台上预约人数超5万、评分7分以上。这些产品有望在未来几年内引发市场新一轮竞争。
.jpg)
列表中人气势头强劲、评分领先,且具备较强用户吸引力的产品包括:
此外,晴幻网络的《七界梦谭》、不眠夜工作室的《夜幕之下》、心动的《潜水员戴夫》、萨罗斯网络的《归环》、Hunter Studio的《失落城堡2》、网易游戏的《山海奇旅》、沐瞳的《头号禁区》有望在2026年上线并吸引大量游戏玩家。
品类观察:模拟经营、RPG、Roguelike、多玩法融合赛道“神仙打架”
聚焦细分赛道,2026年的模拟经营、RPG、Roguelike、多玩法融合与卡牌五大领域,即将陷入“神仙打架”般的激烈竞争。在目前可查询详情且处于预约状态的166款游戏中,模拟经营独占26款,RPG占19款(含MMORPG),Roguelike为14款,多玩法融合15款,卡牌占10款。
.png)
模拟经营赛道已汇聚多家大厂:网易带来《星绘友晴天》《山海奇旅》,心动手握《潜水员戴夫》,淘米网络推出《小花仙:拉贝尔之约》,儒意景秀有《仙界大掌门》,飞鱼科技备好《喧闹的城堡》。这些作品题材偏大众化,农场、经商、打工等元素频繁出现,古风设计也较为常见;玩法上则多融合放置、养成与策略。
RPG与MMORPG始终是大厂营收支柱,往往伴随重投入与大制作。儒意景秀《仙境传说:初心》、啊吉游《伍六七:暗影交锋》、紫龙游戏《空灵诗篇》、龙畅网络《斗罗大陆:零》等作品相继登场,竞争激烈程度可见一斑。
Roguelike与卡牌,也是厂商尝试“多玩法融合”时最常选择的品类。而在二次元领域,尽管经历此前洗牌,仍有不少新作前赴后继。如鹰角《明日方舟:终末地》、完美世界《异环》、蛮啾《蓝色星原:旅谣》、乐元素《白银之城》、腾讯《追逐卡蕾多》《归环》《异人之下》《洛克王国世界》等,均属关注度较高的新作。
在统计细分赛道的过程中,陀螺君明显感受到,游戏品类的边界正逐渐模糊,融合与跨界已成为行业生存法则。无论是通过玩法杂交寻求突破,还是在经典赛道重兵布局,厂商已无法固守单一优势,唯有持续创造独特体验,方能在混战中立足。
结语
2025年,游戏版号数量增加,战场硝烟却愈发浓厚。大厂的新游储备持续加码。在此背景下,游戏厂商的较量将彻底回归研发、运营与创新的硬核比拼。2026年的战场上,恐怕已再无缓冲地带。
元宇宙数字产业服务平台
下载「陀螺科技」APP,获取前沿深度元宇宙讯息
110777025(手游交流群)
108587679(求职招聘群)
228523944(手游运营群)
128609517(手游发行群)